公告 發心助念 度亡/回忌 佛事

2025-12-23
度亡佛事 公告 【邱姿瑛 居士】謹訂於2025年12月30日 星期二 下午三點半
度亡佛事公告

邱姿瑛 居士

日期:2025年12月30日星期二
時間:下午三點半

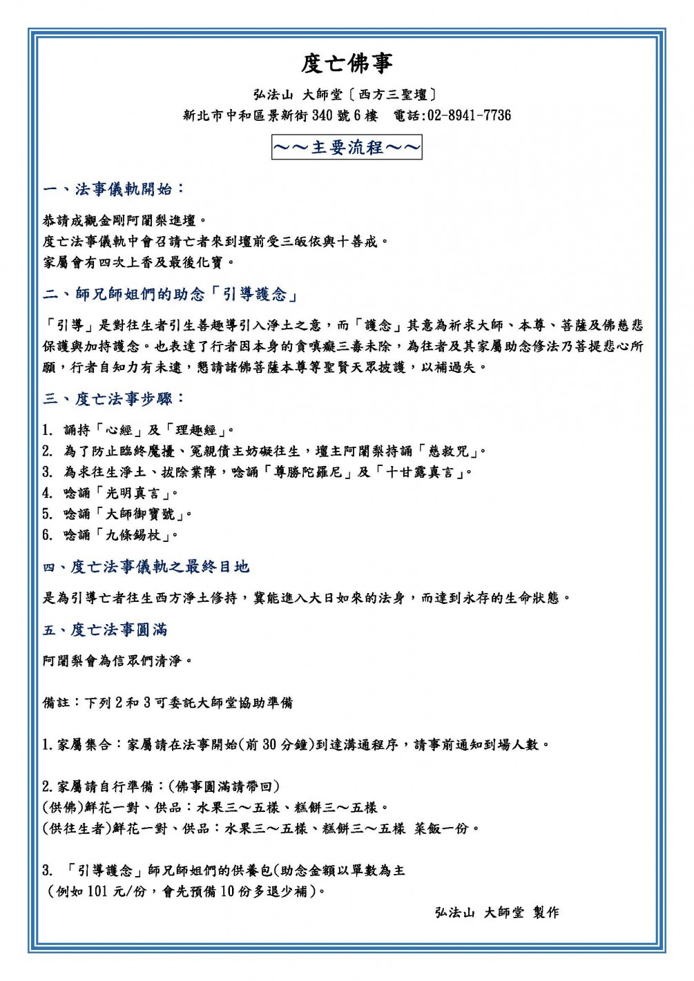
弘法山 大師堂〔西方三聖壇〕





邱姿瑛 居士 (享壽六十五歲)
生於: 民國50年國曆3月26日
(辛丑年二月十日 辰時)
歿於: 民國114年國曆12月03日
(乙已年十月十四日 亥時)
 
出席家屬
陽上 夫:徐興鴻  女兒:徐御格 徐睿禧  妹妹:邱斐瑄


禮請修明會員們撥冗發心參與引導儀軌圓滿成就。


請大家發心持咒
光明真言

不動明王真言
(佛號:南無聖不動明王)

大阿彌陀咒
(佛號:南無阿陀佛)

 【助念功德迴向】

迴向 邱姿瑛 居士 放下罣礙 離苦得樂 不墮三惡道 由不動明王引領
跟隨西方三聖, 十三大士.廿五菩薩到極樂淨土 娑婆訶

願以此功德 莊嚴佛淨土 上報四重恩 下濟三塗苦
若有見聞者 悉發菩提心 盡此一報身 同生極樂國


※助念功德
佛教認為,幫助他人即能積聚福德,增長善果;若將善行回向亡者,所生福德與果報更為殊勝不可思議。
 
每一位參與者皆如一盞明燈,隨著參與人數增加,慈悲的光輝愈加燦爛,利益亡者的功德隨之增廣,亦能幫助自身消除業障。因此,千萬不可輕看自己的力量,護法功德殊勝無量,不僅廣積自身福慧資糧,亦能庇蔭家人平安吉祥。


弘法山大師堂
臺北市中華港密修明學會
地址:新北市中和區景新街340號6樓
電話:02-8941-7736

圖片 圖片 圖片 圖片





回上頁   |   下一則

會員登入
帳號
密碼

忘記密碼? 註冊