最新消息

2024-11-30
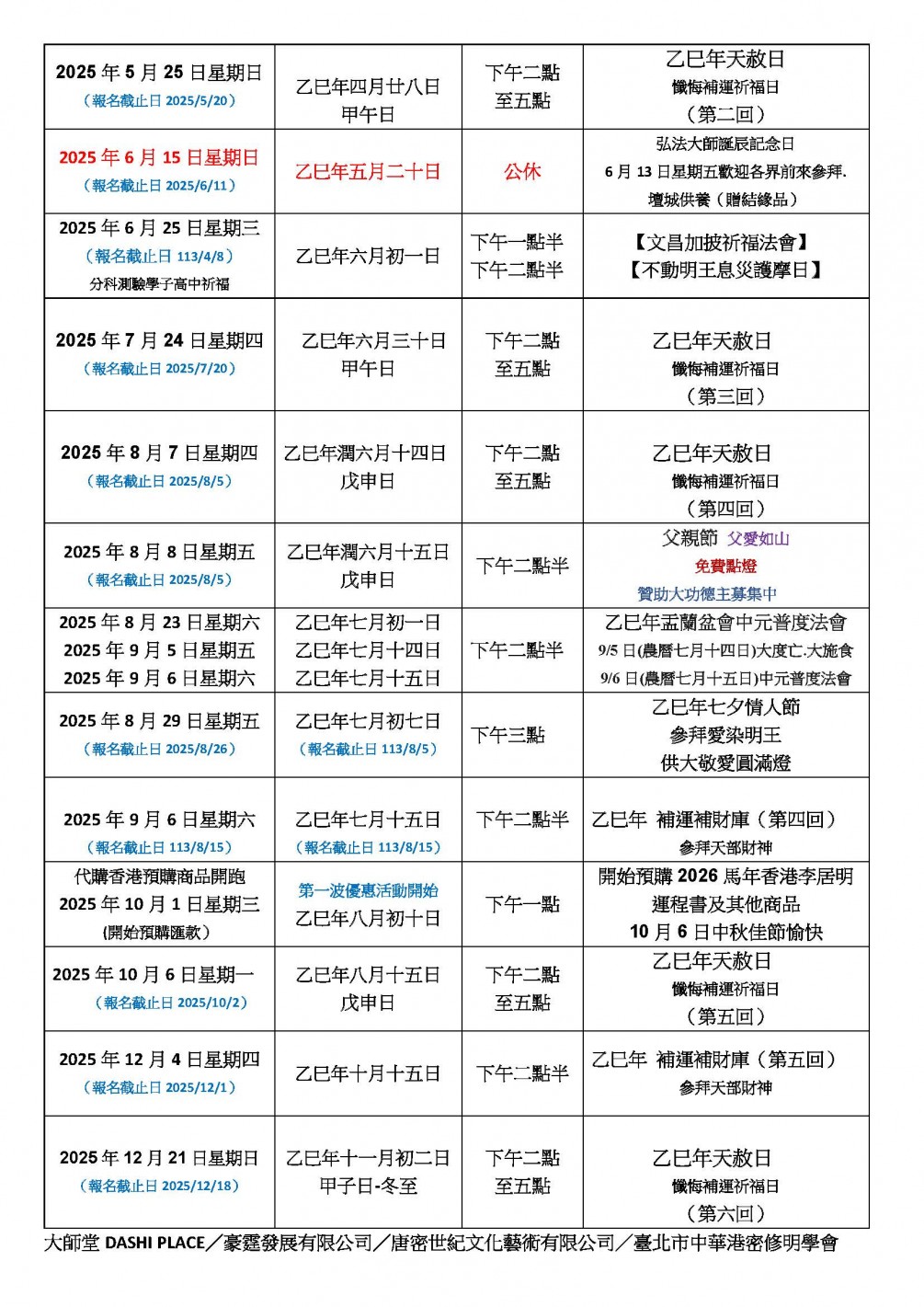
2025歲次乙巳蛇年 大師堂法會 行事曆
2025歲次乙巳行事曆
★大師堂開放日每週二~週五 下午一點至六點
★公休日為每週六、日、一


202511日星期三[元旦]
文昌加披燃燈祈福法會
開放參拜


★代購香港商品,若想在乙巳農曆新年前收到香港商品;請在20241231日前完成匯款訂購
請配合大師堂各項業務安排,避免延誤交付日期

★新春假期2025年1月25日星期六 至 2月2日星期日

大師堂新春開市日:202523日星期一

2025212日星期三 新春第一炮護摩火供日
(每月初一、十五)
(護摩火供日期以每月大師堂官網公告為主)

圖片 圖片 圖片 圖片





上一則   |   回上頁   |   下一則

會員登入
帳號
密碼

忘記密碼? 註冊