公告 發心助念 度亡/回忌 佛事

2024-07-17
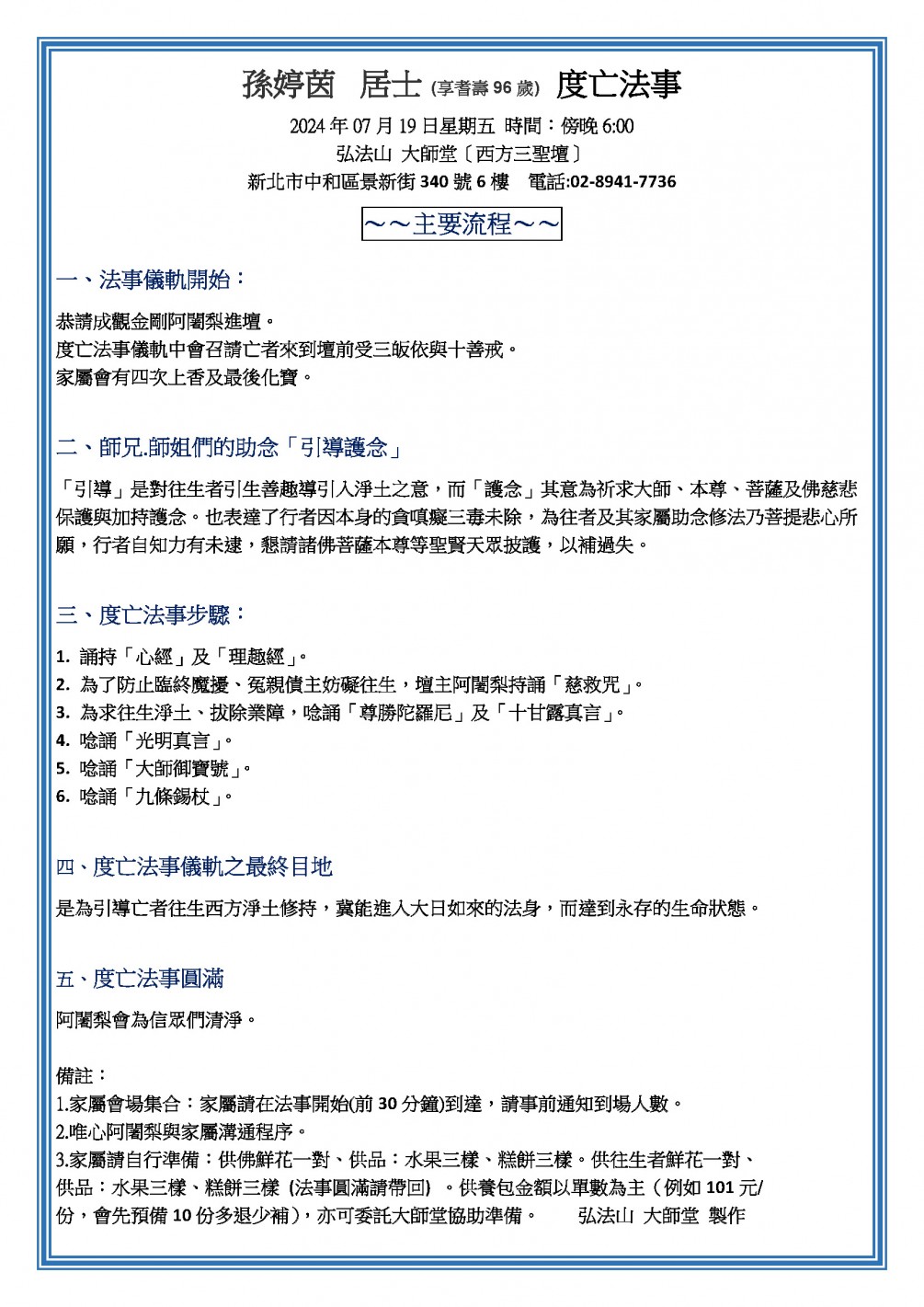
度亡法事公告【孫婷茵 居士 】 佛事訂於2024年07月19日 星期五

 孫婷茵 居士 度亡法事

202407月19 星期
時間下午6:00
弘法山
大師堂〔西方三聖壇〕

超薦人
陽上兒
子 董勝全


~禮請修明會員們撥冗發心參與引導儀軌圓滿成就~


孫婷茵  居士 (享耆壽96)
生於:民國18年農曆0812日吉時
歿於:民國113年農曆0509日辰時


【助念功德迴向】
迴向(孫婷茵
居士)及其怨親債主,蒙佛法僧三寶慈悲加被,放下一切執著,遠離中陰險境,由不動明王引領 跟隨西方三聖 ,廿五菩薩 往生極樂淨土 娑婆訶

願以此功德 莊嚴佛淨土 上報四重恩 下濟三塗苦
若有見聞者 悉發菩提心 盡此一報身 同生極樂國
 



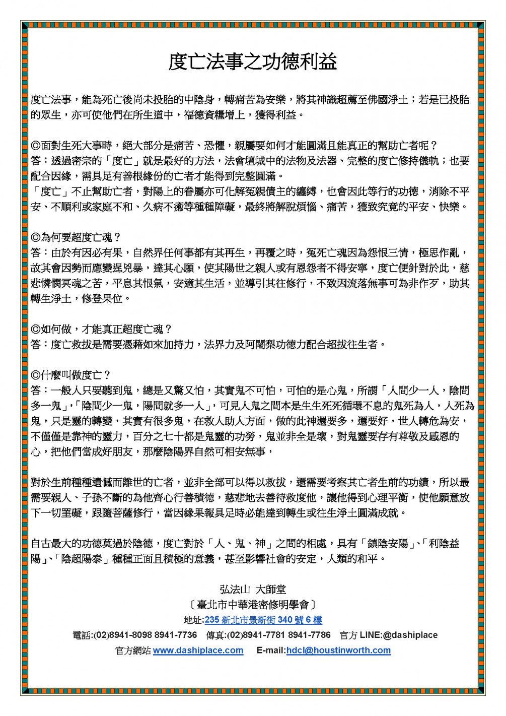
※佛教認為,幫助他人的善行,會為我們積累「福德」並創造「善果」,而若是幫助的對象是離世亡者與靈魂,其種下的「福德」與「果報」更是不可思議。
 
我們每一個人,就如同一盞明燈,度亡法事參與人員越多,光就越亮,利益亡者的功德就越大,同時又能為自己消除業障 ,所以不應輕忽自己的角色,需知護法的功德不可思議!不但能為自己累積廣大的福慧資糧更能庇蔭到自己的家人!
~功德無量~


弘法山大師堂
臺北市中華港密修明學會
地址:新北市中和區景新街340號6樓
電話:02-8941-7736



 

圖片





上一則   |   回上頁   |   下一則

會員登入
帳號
密碼

忘記密碼? 註冊