公告 發心助念 度亡/回忌 佛事

2024-06-22
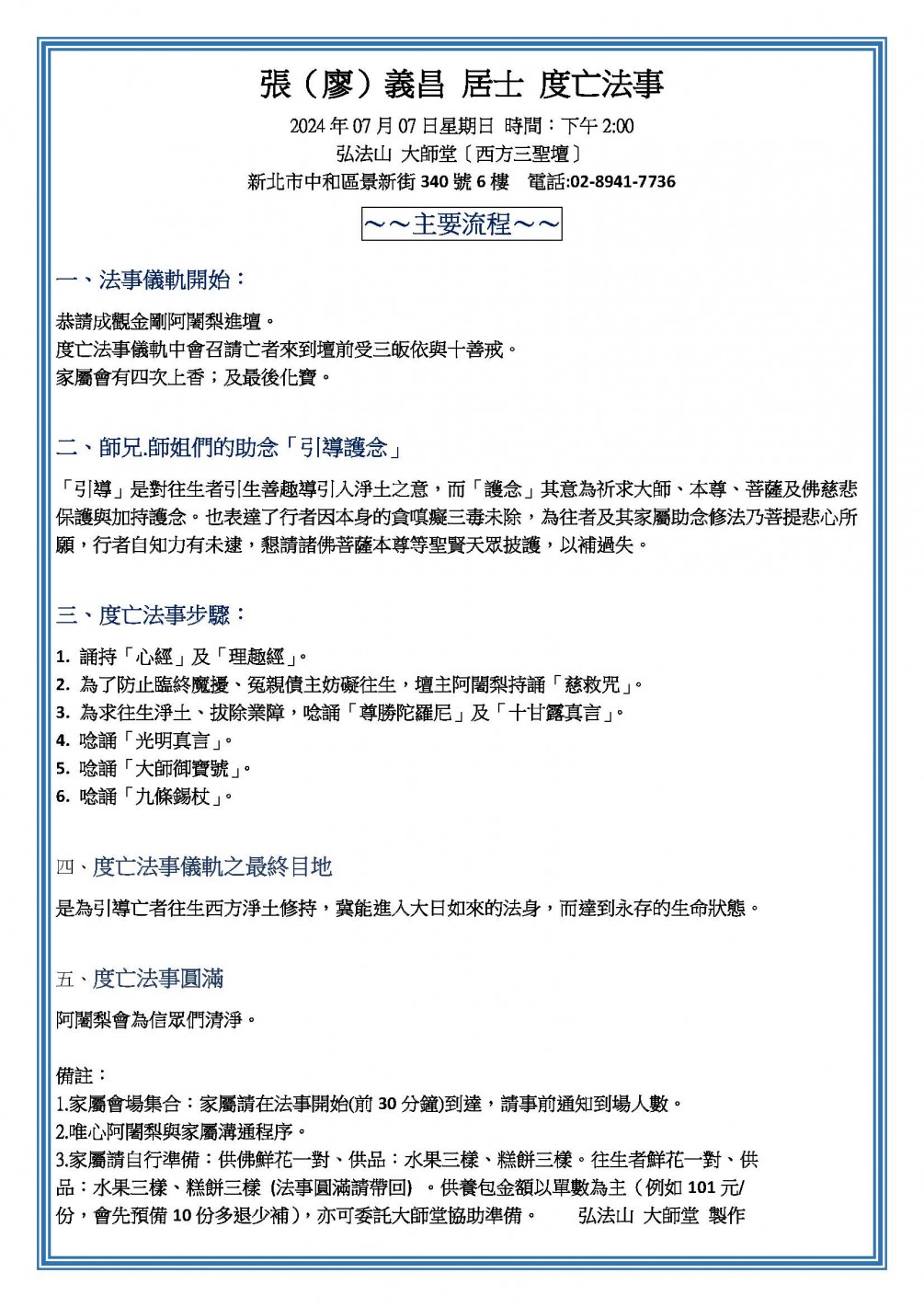
度亡法事公告【張義昌 居士 】 佛事訂於2024年07月07日 星期日 下午2:00

張義昌 居士 度亡法事

20240707 星期日
時間下午2:00

弘法山
大師堂〔西方三聖壇〕

當日出席親屬

兒子 廖敏志 兒媳 高左芸 孫女 廖子萱

禮請修明會員們撥冗發心參與引導儀軌圓滿成就



修明會員 如珂  公公
張義昌 居士 享壽83歲(祖訓生廖死張)
生於:民國31年農曆10月10日子時
歿於:民國113年國曆06月18日寅時



※佛教認為,幫助他人的善行,會為我們積累「福德」並創造「善果」,而若是幫助的對象是離世亡者與靈魂,其種下的「福德」與「果報」更是不可思議。

 
我們每一個人,就如同一盞明燈,度亡法事參與人員越多,光就越亮,利益亡者的功德就越大,同時又能為自己消除業障 ,所以不應輕忽自己的角色,需知護法的功德不可思議!不但能為自己累積廣大的福慧資糧更能庇蔭到自己的家人!
~功德無量~



弘法山大師堂
臺北市中華港密修明學會
地址:新北市中和區景新街340號6樓
電話:02-8941-7736



 

圖片





上一則   |   回上頁   |   下一則

會員登入
帳號
密碼

忘記密碼? 註冊